提醒成功

搜索
Mouse Monoclonal Antibody to CD19
-
货号:
P20496 -
别名:
CD19; B-lymphocyte antigen CD19; B-lymphocyte surface antigen B4; Differentiation antigen CD19; T-cell surface antigen Leu-12; CD19 -
应用:
IF,FCM -
反应种属:
Human -
抗体类型:
Primary antibody -
Swissprot:
P15391 -
规格:
-
数量:
-+ -
说明书:
目录价¥2180

Mouse Monoclonal Antibody to CD19
Description |
---|
CD19 is a transmembrane glycoprotein that contains two extracellular immunoglobulin-like domains. Assembles with the antigen receptor of B lymphocytes in order to decrease the threshold for antigen receptor-dependent stimulation. |
Specification |
|
---|---|
Aliases | CD19; B-lymphocyte antigen CD19; B-lymphocyte surface antigen B4; Differentiation antigen CD19; T-cell surface antigen Leu-12; CD19 |
Entrez GeneID | 930 |
Swissprot | P15391 |
clone | 11H8 |
Host/Isotype | Mouse IgG1 |
Antibody Type | Primary antibody |
Storage | Store at 4°C short term. Aliquot and store at -20°C long term. Avoid freeze/thaw cycles. |
Species Reactivity | Human |
Immunogen | A synthesized peptide derived from human CD19 |
Formulation | Purified antibody in PBS with 0.05% sodium azide,0.5%BSA and 50% glycerol. |
Application |
|
---|---|
IF/ICC | 1/50-1/200 |
FCM | 1/50-1/100 |
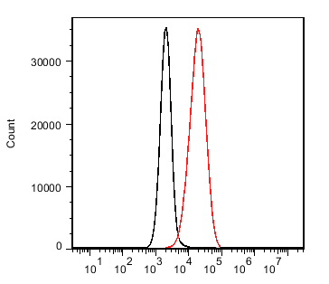
Product Image
For Reseach Only
Application Key:WB - Western Blot | IHC - Immunohistochemistry | ICC - Immunocytochemistry | FCM - Flow Cytometry | ELISA - Enzyme-linked Immunosorbent Assay | IP - Immunoprecipitation
#P20496

相关产品


